联系客服

联系客服

400-023-1785

留言表单

请用微信扫码填写

顶部

切换栏目
选择分类
考研指南
考研常识
考研报考
考试动态
院校排名
成绩查询
招生简章
择校择专业
专业目录
历年真题
分数线
报录比
经验分享
复试资料
选择地区
重庆专考研
云南专考研
河南专考研
陕西专考研
山西专考研
安徽专考研
点击筛选
取消筛选
您现在的位置:首页 > 考研资讯 > 正文

25考研报名时间确定!这些事情一定要注意!

2024-07-31
来源:好老师升学帮
阅读 2085
导读:虽然初试时间还没有得到正式官宣,但是再过1个多月,考研人们最近的一件大事——预报名就要来啦!
下午好,未来的研究生们!大志哥之前给大家分享了,好老师考研2024暑期赠课活动,上岸好课同步学习,大家可以(戳此回顾>>>)。图片

虽然初试时间还没有得到正式官宣,但是再过1个多月,考研人们最近的一件大事——预报名就要来啦!近期,在浙江工商大学公布的招生简章中,报考流程部分明确了25考研的报名时间:

⏰预报名时间:
9月24日至9月27日,每天9:00—22:00;

⏰正式报名时间:
10月8日至10月25日,每天9:00—22:00。

图片

*图源浙江工商大学MBA教育中心官网
值得注意的是,这一时间和24考研一致,所以【填写考生信息】、【网上确认】、【准考证下载】的时间,大家都可以参考一下。(Ps.往年这些时间相差并不大)。

图片

*图源研招网
距离预报名还有一个多月的时间,也就意味着官方流程将要正式开启了!今天大志哥就给大家在讲讲「考研预报名和报名时需要注意的一些问题」,看完绝对不心慌!

01
预报名前需要哪些准备?
除了时间不同,预报名和正式报名没有任何区别。正式报名的时候,报考系统会人数激增,考研预报名是为了缓解报考系统压力,基本安排在考研正式报名前2周左右。关于预报名,同学们最关心的几个问题都在这里啦?

01 预报名成功之后,还需要参加正式报名吗?
如果目标院校、专业不做更改,不需要重新申报。

02 往届生可以参加预报名吗?
所有应届生均可参加预报名,并非所有往届生都可以参加预报名。全国大部分地区应、往届生都可以参加预报名,只有个别省份无法参加。

按往年信息,四川,内蒙,辽宁,湖北,宁夏等地,往届生不能预报名(25考研信息请关注各省市及院校信息),所有往届生要注意网报公告信息,查看自己所在地是否允许往届生参加预报名。

相对于往届生,应届生报考时需要准备的材料会更简单。

图片


03 预报名后,目标院校还能更改吗?
可以修改预报名时除报考单位、考试方式、报考点以外其它的报考信息。

需要注意:生成报名号后就不能更改已填写的信息,只能在有效报名时间里内,新增一条报名信息,重新填写全部信息,生成新的报名号。解决方法:可重新注册一个用户名,并重新填报报名信息,系统会生成新的报名号,记住新报名号即可。

图片

划重点!有机会保研的同学要谨慎报名。因为预报名期间可能还没有出保研的结果,如果你有保研的希望,但是参加了预报名,并且成功报名,那你就会失去保研的机会。

02
报名完整流程&注意事项
预报名和正式报名的流程是完全一致的。对大多数同学来说就是多一次机会,通过预报名大家可以熟悉报名流程。

所以即便你可能更换目标院校,但是还是建议大家参加一下预报名,也算是一种”提前预演“。目前最新版的报名流程未公布,不过我们可以根据研招网2024年网报流程图(统考)作为参考,来提前了解一下报名流程。

图片

*图示为24考研流程,可供参考
研究生报名分为网上报名和网上确认(或现场确认)两个环节。

环节一:网上报名

01【统考报名】


进入中国研究生招生信息网网上报名平台,点击进入【统考报名】。

图片


02 【网上报名】


进入用户中心,点击进入【网上报名】入口。

图片


03 查看【考试须知】


网上报名分为“填写考生信息”和“填写报考信息”两部分。


04 填写【考生信息】


这个入口提前了几天开通,相信许多考生已经填写好了。然后点击进入报考信息填写。

图片


05 确认【考生信息】


同意考生诚信考试承诺书,进入考生信息确认页,仔细核对考生信息,如有错误点击【修改】,核对正确点击【确认】,进入填写【报考信息】阶段。

图片


06 填写【报考单位】


选择想要报考的院校后,会出现当前选择省份和院校的相关公告,考生可以仔细阅读。选择考试方式、专项计划、报考类别后,点击【下一步】。

图片


07 填写【备用单位】


照报考单位网报公告的要求填写,如果公告没有明确要求不用填写,点击【下一步】。

图片


08 填写【报考专业】


选择意向报考的院校专业及研究方向,会自动出现该专业方向相匹配的学习方式和考试科目,选择完毕后点击【下一步】。

图片


09 选择【报考点】


根据各省市网报公告要求选择报考点,报考点列表是和前面填写的招生单位、考试方式等相关联的,选择省份后会自动筛选出现可供考生选择的报考点,选择好后点击【下一步】。

图片


应届生和往届生报考点的选择会有所区别?

?应届生:
原则上应选择就读学校所在地省级教育招生考试机构指定的报考点办理网上报名和现场确认手续。

?单独考试考生:
应选择招生单位所在地省级教育招生考试机构指定的报考点办理网上报名和网上确认(现场确认)手续。

?往届生:
其他考生(含工商管理、公共管理、旅游管理、工程管理等专业学位考生)应选择工作所在地(相关具体要求由所在地省级教育招生考试机构合理确定)或户口所在地省级教育招生考试机构指定的报考点办理网上报名和网上确认(现场确认)手续。

在提交报名信息后是不允许修改!如需修改,要重新进行填报。(可以重新注册)
划重点!!!

①「报考点」是「初试考试的地方」,不是报考院校!
报考点是报名、现场确认和参加考试的地点;报考单位是要报考的院校;考点是参加考研初试的地点。(一般情况报考点和考点一致)

②注意招生单位、考试方式、报考点等报考关键信息
网报时间结束后任何信息均不能修改,请考生仔细阅读页面文字并认真填写选择。

③考生信息填到一半没有填完或没保存,你的考生信息依然是“待填写”的状态,需要重新填写。
如果上一步填错信息了,没有关系,可以继续填写下一步。考生信息在报名结束之前都可以进行修改,无需取消报名。

10 确认【报名信息】


仔细核对自己的考生信息及报考信息,确认无误后勾选承诺,点击【确认报名】。报考信息在确认后不允许修改。报名时间结束前可以取消该条报名信息,重新填写。

图片


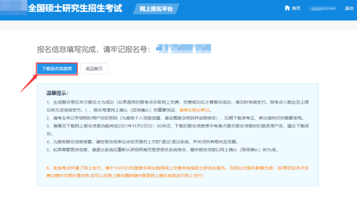
11 确认后生成【报名号】


请考生务必保存牢记报名号,后续确认等环节会需要使用到。部分省份目前已开通网上支付通道,点击【立即交费】完成网上支付即可。部分省份暂未开通网上支付的,在正式报名开始后登录缴费。(Ps.在北京、天津、河北、山西、内蒙古、辽宁、吉林、黑龙江、上海、江苏、浙江、安徽、福建、江西、山东、河南、湖北、湖南、广东、广西、海南、重庆、四川、贵州、云南、西藏、陕西、甘肃、青海、宁夏、新疆等报考点报考的考生,需要网上支付报考费)

图片


考生可以点击下载保存报名信息表,以供后续查看核对。

图片

划重点!

考生需要在报名结束之前进行网上缴费。

完成网上缴费之后,报名才正式结束,方可进行后续的确认环节。有些省市一律在考研现场确认时缴费即可,部分报考点明确要求需要在报名时间内完成网上缴费,逾期不可补缴。

如果报名时页面上有网上缴费的提示,要缴费成功才算完成了报名的全部流程。

那么怎样才算报名成功?
1、生成报名号;
2、交费成功;
3、符合报考点的要求,也就是报考点选对了;
4、符合招生单位的报考条件;
5、学历学籍校验通过。

如果以上几条都符合,说明你的报名成功了!可以顺利参加初试!网上报名完成之后,一定要在规定时间内进行网上确认/现场确认

环节二:网上确认/现场确认
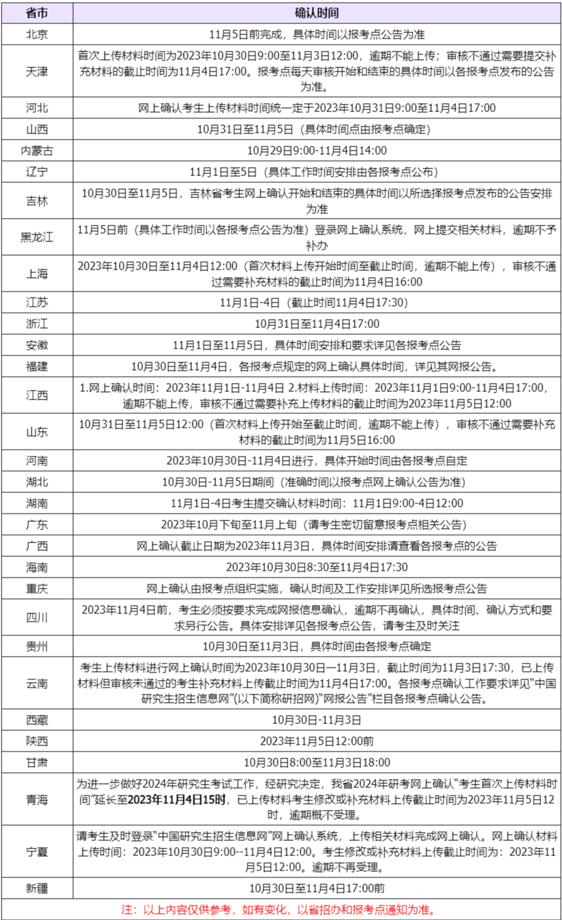
⭕各省市确认时间及方式
以下为24考研各省市确认时间及方式,宝子们可以作为参考?

图片


⭕确认材料
1.本人居民身份证

2.学历证书(应届本科毕业生持学生证)

3.网上报名编号(即网上报名成功后系统显示的9位数字报名号)

4.未能通过学历(学籍)网上校验的考生应在招生单位规定时间内完成学历(学籍)核验,根据招生单位要求提供相应核验材料,具体时间和要求请咨询招生单位

5.报考“退役大学生士兵”专项硕士研究生招生计划的考生还应提交本人《入伍批准书》和《退出现役证》

6.其它招生单位或报考点规定的相关材料

⭕确认流程
1.考生提交本人居民身份证、学历证书(应届本科毕业生持学生证)和网上报名编号,由报考点工作人员进行核对;

2.考生本人对网上报名信息要进行认真核对并确认。经考生确认的报名信息在考试、复试及录取阶段一律不作修改,因考生填写错误引起的一切后果由其自行承担;

3.考生按规定缴纳报考费。考生办理报考手续缴纳报考费后,不再退还。网上报名期间,报考点选择在全国31省市的考生均可通过研招网进行网上缴费(即在全国31省市考试的考生,特殊要求详见各省网报公告);

4.采集考生图像信息
要注意:


1.所有考生(不含推免生)均应在规定时间内在网上或到报考点指定地点现场核对并确认其网上报名信息,逾期不再补办。网上确认(现场确认)时间由各省级教育招生考试机构根据国家招生工作安排和本地区报考组织情况自行确定和公布;


2.在校研究生报考须在报名前征得所在培养单位同意;


3.报考点只对考生居民身份证、非应届本科毕业生的学历证书及应届本科毕业生和成人应届本科毕业生的学生证进行核对,考生报考资格的全面审查由招生单位在复试时进行。


Ps.请考生仔细阅读省、招生单位以及报考点发布的公告


在规定的报名时间内,都是可以报名的。但是!同学们千万不要拖到最后两小时才报名!每个报考点都有人数限制,以免选不到合适的报考点,给现场确认和初试带来不便。

10月考研正式报名、11月网上确认/现场确认,12月打印准考证、迎接考试...一切都意味着“25考研真的要来了”!不过在关注考研信息的同时,也不要忘记努力复习,多多加油哦!图片
???


推荐专题
留言咨询
* 姓名
* 手机
* 所在学校